English
Español
Português
русский
Français
日本語
Deutsch
tiếng Việt
Italiano
Nederlands
ภาษาไทย
Polski
한국어
Svenska
magyar
Malay
বাংলা ভাষার
Dansk
Suomi
हिन्दी
Pilipino
Türkçe
Gaeilge
العربية
Indonesia
Norsk
تمل
český
ελληνικά
український
Javanese
فارسی
தமிழ்
తెలుగు
नेपाली
Burmese
български
ລາວ
Latine
Қазақша
Euskal
Azərbaycan
Slovenský jazyk
Македонски
Lietuvos
Eesti Keel
Română
Slovenski
मराठी
Srpski језик
Характеристики на продукта
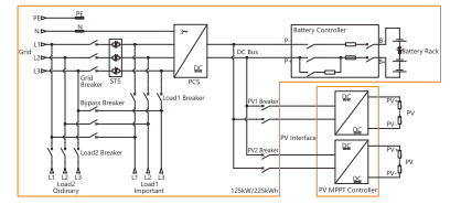
1. Висока плътност на мощността, висока интеграция и компактен размер
с лесен монтаж;
2.Поддържа фотоволтаичен DC достъп и конфигурира MPPT
контролери, формиращи DC-Coupled PV-ESS Microgrid;
3.4G и Wi-Fi онлайн интелигентно наблюдение, което позволява
дистанционни инспекции и намаляване на ръчните задачи на място;
4. Внедряване при поискване с автоматизирана работа
и превключване извън мрежата по време на пиково рязане и спад
пълнене, поддържащо интегриран контрол на BMS, PCS и
EMS системи с множество защити;
5.Включва стандартен товар, електрическа мрежа, верига за достъп до PV
прекъсвачи и байпасни превключватели, образуващи интегр
разпределение на системата с дизайн All-in-One;
6. Включва вграден STS и управление на енергията
система, с време за превключване по-малко от 20 милисекунди
между множество източници на захранване;
7.Поддържа 1+1 паралелна работа.

|
Спецификации |
|||
| Модели | ESTS100-200kWh-400-A | ESTS125-225kWh-400-A | |
|
Параметри на DC батерия |
Тип клетка | LFP 280Ah | LFP 314Ah |
| Капацитет и конфигурация на опаковката | 14,336kWh/1P16S | 16,077kWh/1P16S | |
| Капацитет на батерията и количество в опаковката | 200kWh/14 | 225kWh/14 | |
| Диапазон на напрежението на батерията | 627V~806V | ||
| Номинален C-степен на зареждане/разреждане и ток | 0.5C, 140A | 0.5C, 157A | |
| Индекс на цикъла | 8000cls(0.5P,25±2℃,@70%SOH) | ||
| Точки за наблюдение на температурата | 112 | ||
|
DC Side PV параметри (MPPT изходна страна) |
Максимална входна мощност | 200kW | |
| Максимален входен ток | 320А | ||
| Обхват на напрежение/напрежение на системната шина | 650V~800V | ||
| Входен превключвател | 2бр. 250A/1000Vdc/2P, 2P/250A/1000Vdc/2P, съответстващ на 2 PVMPPT контролер |
||
|
PCS, свързан към мрежата Параметри от AC-страна |
AC номинална мощност | 100kW | 125kW |
| AC максимална мощност | 110kW | 137,5kW | |
| Номинален ток | 152А | 190А | |
| THDi | <3% | ||
| DC компонент | <0,5% lpn | ||
| Тип решетка | 3W+N+PE | ||
| Диапазон на напрежението | 360VAC~440VAC | ||
| Честотен диапазон | 45~55Hz/55~65Hz | ||
| Фактор на мощността | -1~1 | ||
|
Островни PCS Параметри на AC-Side |
Номинална изходна мощност | 100kW | 125kW |
| Максимална монофазна изходна мощност | 60kW | ||
| Номинално изходно напрежение | 400V | ||
| Номинална изходна честота | 50/60Hz | ||
| THDu | <3% | ||
| Капацитет на претоварване | 110% 10 минути | ||
|
Трансфер Grid-Islanding конфигурация на разпределителната уредба |
Превключвател за байпас за поддръжка | 250A/400Vac | |
| Превключвател на товара | 250A/400Vac | ||
| Превключвател на мрежата | 400A/400Vac | ||
| STS | 305A/200kW | ||
| Време за превключване | <20ms | ||
|
Системни параметри |
Максимална ефективност на системата | ≥90% | |
| Работна температура | -30~55℃-30~55℃ (намаляване на номиналните стойности над 40°C) | ||
| Относителна влажност | 0~95% относителна влажност, без кондензация | ||
| Размери (L*D*H) | 1600×1050×2050 мм | ||
| Тегло | 2300 кг | ||
| IPgrade | IP54 IP54 (Пълна машина) | ||
| Шум | <70dB | ||
| Тип мрежова връзка | 4G/WiFi/4G/WiFi/Etherlink | ||
| Противопожарна защита | Аерозол | ||
| Екран на дисплея LCD | |||